کلیات
نفت شیل نوع با کیفیتی از نفت خام است که از سنگهای حاوی این ماده که به سنگ شیل معروف میباشند استخراج میگردد. برای استخراج باید ابتدا سنگهای شیل را شکسته و سپس نفت را از آن استخراج کرد. شرکتهای تولیدکننده با شکستن لایههای سنگ حاوی این ماده، اویل شیل (shale oil) را استخراج مینمایند. در بعضی موارد از تبدیل کروژن حاصله در سنگها نیز میتوان این ماده را به دست آورد.
در شکل زیر نمونهای از سنگ شیل را میتوانید مشاهده نمایید:

پیشینه
نفت شیل یک از اولین منابع نفت معدنی بود که توسط انسان مورد استفاده قرار گرفت. از این نفت در قرن هفدهم در ایتالیا برای روشنایی چراغها بهره میبردند. در سال ۱۶۹۴ در بریتانیا سه نفر توانستند روشی را برای استخراج مقادیر زیاد نفت و قیر از سنگ نفت ارائه کنند و آن را به ثبت برسانند.
کشف نفت در خاور میانه در اوایل قرن نوزدهم میلادی، باعث توقف تولید نفت به این شکل تا اوایل قرن بیست و یکم شد. با پیشرفت تکنولوژیهایی مانند حفر افقی و تزریق پر فشار سیال و همچنین افزایش مشکلاتی که در زمینه استخراج نف خام از چاههای معمولی وجود دارد، نفت شیل دوباره به عنوان یک منبع با ارزش انرژی مورد توجه قرار گرفته است. یکی از موارد موفق در این زمینه استخراج گاز شیل در تگزاس آمریکا در ۱۹۸۰ اتفاق افتاد، جایی که جورج میچل (George Mitchell) توانست با ترکیب حفر افقی و تزریق پر فشار سیال، گاز طبیعی را به صورت امن و اقتصادی استخراج کند.
این کشف باعث به وجود آمدن تغییراتی در بازار و تولید انرژی گذاشت به گونهای که کشوری مانند آمریکا را به صدر تولید کنندگان نفت در جهان کرده است. در جدول زیر هزینه متوسط تولید هر بشکه نفت خام در کشورهای مختلف نمایش داده شده است.

تفاوت میان نفت مخزن و نفت شیل
شیل در مقایسه با نفت مخزن دو تفاوت اصلی دارد: ۱. سیالیت و قابلیت جابه جایی (بر روی نحوه استخراج و … تاثیر میگذارد) ۲. خصوصیات (به نفت شیل، سبک هم گفته میشود، زیرا ترکیبات هیدروکربنی موجود در آن دارای مولکولهایی با تعداد اتمهای کربن کمتری هستند).
مخازن انواع مختلفی دارند، اما در اکثر آنها عموما نفت، گاز طبیعی، آب و برخی ترکیبات دیگر در بین دو لایه سنگی به دام افتاده اند. برای استخراج این نوع نفت خام (در حال حاضر بیشترین تولید جهان به همین صورت است)، زمین را حفر میکنند تا به لایه نفت خام برسند و سپس آن را استخراج میکنند. استخراج از این نوع مخازن به دلیل مایع و روان بودن بسیار آسان بوده و با هزینه بسیار پایینی صورت میگیرد.

بر خلاف مخازنی که نمونهای از آن را در شکل بالا میتوان مشاهده کرد، نفت شیل در خلل و فرج و همراه با سنگهای شیل به دام افتاده است، این عامل عملا خاصیت سیالیت را از آنها میگیرد و نمیتوان توسط پمپ و روشهای معمول آن را استخراج کرد. همین امر باعث شده است که استخراج این ترکیبات بسیار دشوارتر و هزینه برتر باشد.
منابع موجود در دنیا
نفت شیل (Shale oil) آمریکا و کانادا از معروفترین منابع این ماده هستند. این معادن مدت زمان زیادی است که کشف شده اند، اما به دلیل هزینه بالای استخراج، قابل استفاده نبوده اند. در سالهای اخیر و با افزایش قیمت اویل خام در بازارهای جهانی، استخراج نفت شل توجیه اقتصادی پیدا کرده است. بر اساس پیش بینیها در چند سال آینده کشور آمریکا تولیدات خود را تا حدود ۱۰ میلیون بشکه در روز رسانده و به مدت چندین سال به بزرگترین تولید کننده نفت خام جهان تبدیل خواهد شد.

نفت شیل در ایران
با توجه به اینکه در حالت عادی هزینه تولید هر بشکه نفت خام در ایران حدودا ۱۰ دلار است، استخراج شیل تا کنون جدی نگرفته شده است. یکی از میادین بزرگی که در سالهای اخیر کشف شد، در استان لرستان قرار دارد و باور کارشناسان بر این است که این میدان نفتی ۲ میلیارد بشکه ظرفیت دارد. اویل استخراج شده از این سنگها حاوی ناخالصیهایی مانند سولفور میباشد که در ادامه به چگونگی روند استخراج و پالایش این محصول بیشتر میپردازیم.
مراحل تبدیل این ماده به شکل قابل استفاده را در زیر میتوانید مشاهده نمایید:

چگونگی استخراج نفت شیل
در ابتدا و برای به دست آوردن این ماده چیزی حدود ۲ مایل به حفاری میپردازند تا به جایی برسند که شلهای نفتی و نفت خام موجود میباشد. سپس در طی فرایندی آب، شن و ماسه و مواد شیمیایی را با فشار پمپ میکنند تا سنگها دچار شکستگی شوند و نفت آزاد گردد. شن و ماسهی پمپ شده موجب میگردد این شکستگیها باز بمانند و اویل به خوبی آزاد گردد و به چاه منتقل شود. گاهی برای شکافهای عمیقتر سنگها را طی چندین مرحله شکاف میدهند تا محصول بیشتری و با سرعت بالاتری آزاد گردد.
با پیشرفت علم و فناوری روشهای نوین تری برای حفاری این مادهی مهم جایگزین روشهای پیشین گردید. در روش جدیدتر که به حفاری افقی معروف میباشد، بعد از حفاری و رسیدن به مکان مورد نظر، حفاری را با یک زاویهی ۹۰ درجه منحرف مینمایند. این چاه افقی میتواند دو مایل ادامه داشته باشد. با اینکه کمپانیهای زیادی تا سال ۲۰۰۴ از این روش برای استخراج شل کمک میگرفتند، اما این روش روشی مقرون به صرفه به حساب نمیآمد تا اینکه در سال ۲۰۰۹ شرکت اویل و گاز بریگهام توانست این روش را توسعه دهد و به یکی از بهترین روشها برای به دست آوردن نفت شیل تبدیل نماید. اما این روش معایب خاص خود را نیز دارا میباشد از جملهی این معایب میتوان به استفادهی فراوان آب در هنگام استخراج اویل شل، سختی در تهیهی این حجم از آب و احتمال خطر به وجود آمدن زلزله نیز اشاره نمود.
روشهای دیگر استخراج
تکنیکهای فراوانی برای استخراج این ماده وجود دارد که میتوان آنها را به دسته بندی زیر تقسیم نمود.
روشهای حرارتی
هیدروژناسیون زیر زمینی
ایجاد شکاف در سنگ نفت
سیالات
و…
یکی از روشهایی که برای استخراج این ماده به وفور مورد استفاده قرار میگیرد روشهای حرارتی است.
در این روش که خسارات کمی نیز به محیط زیست وارد میکند. سنگ را در دمای ۳۷۰ درجهی سانتی گراد حرارت میدهند و محصول حاصله را با کمک حفر چاه جمع آوری مینمایند. آمریکای شمالی، کشورهای خاورمیانه و اقیانوسیه جز سه منطقهی بزرگ مخازن شیل میباشند.
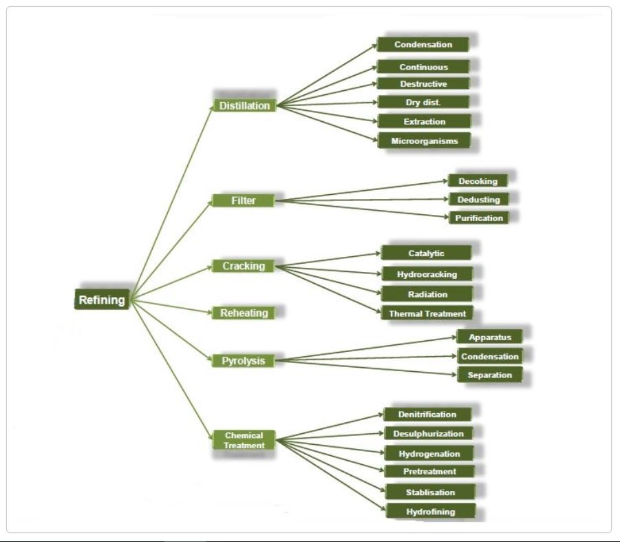
پالایش نفت شیل
اویلی که از این طریق به دست میآید دارای ناخالصیهایی میباشد که حتما قبل از استفاده به عنوان خوراک پالایش شود. روشهایی که برای پالایش این ماده مورد استفاده قرار میگیرد به قرار زیر است:
تقطیر
فیلتر کردن
روشهای حرارتی
پیرولیز
روشهای شیمیایی
در نمودار زیر میتوانید به طور خلاصه راههای پالایش این نوع ماده را مشاهده نمایید:

کاربرد ها
نفت شیل را به صورت غیر پالایش شده در صنایع زیر استفاده مینمایند:
سوخت
سیمان
تولید هیدروژن
تولید برق
محصولات دیگر
سیمان:
بعد از پالایش شیل، مواد باقی مانده از این ترکیبات هیدروکربنی در تهیهی کلینکر سیمان مورد استفاده قرار میگیرد.
سوخت خام
به عنوان سوخت خام در زیر دریاییها سوخت جتها و تهیهی کربن سیاه و… مورد استفاده قرار میگیرد.
تولید هیدروژن
از مواد اولیهی این ماده در تهیه و تولید گازهایی مانند کربن دی اکسید، کربن مونوکسید، هیدروژن و سایر گازها به طور معمول استفاده مینمایند.
تولید برق
در روشی نوین با کمک سنگهای نفت حاوی هیدروکربن و مخلوط شدن آن با سیلیسیم دی اکسید برق تولید میگردد.
محصولات دیگر
از این محصول و همچنین مواد باقی مانده از آن برای تولید محصولات دیگر استفاده مینمایند از این محصولات میتوان به فیبرهای کربن فعال، پر کنندههای طبیعی لاستیک و پروپیلن اشاره نمود.
بازار جهانی
بازار نفت خام و تولید نفت شیل در سال ۲۰۰۸ از ۴۵۰.۰۰۰ بشکه در روز به چیزی حدود ۵ میلیون بشکه در روز افزایش یافته است و اکنون بیش از نیمی از کل تولید نفت خام ایالت متحدهی آمریکا را تشکیل میدهد. این افزایش تولید در مقیاس جهانی بی نظیر است. در سال ۲۰۱۷ ایالت متحدهی آمریکا به بزرگترین کشور تولید کنندهی نفت خام با میانگین حدودی ۱۴.۶ میلیون بشکه در روز و با ۲ میلیون بشکه بیشتر از عربستان لقب بزرگترین تولید کننده را به خود اختصاص داد. این میزان تولید را آمریکا مدیون شیل موجود میباشد. در شکل زیر روندی از تولید این محصول و قیمت اویل آورده شده است. تولید این ماده در زمانی توجیه اقتصادی خواهد داشت که قیمت نفت خام بالا باشد.

*منبع: سایت موسسه مبتکران شیمی
سازمان کشورهای صادرکننده نفت (اوپک) که با هدف هماهنگی سیاستهای نفتی و تثبیت قیمتها شکل گرفت، امروزه با چالشهایی از جمله ظهور انرژیهای تجدیدپذیر، رقابت با تولیدکنندگان نفت شیل و تحولات ژئوپلیتیکی روبهرو است.
کد خبر: ۱۲۸۸۷۶۲ تاریخ انتشار : ۱۴۰۳/۱۱/۲۶
چندی پیش مدیر اکتشاف شرکت ملی نفت، از شناسایی نفت شیل در 10 نقطه کشور خبر داد حال باید دید نفت شیل چیست و کشف آن چه آثار مثبت یا منفی میتواند داشته باشد؟
کد خبر: ۱۲۲۹۹۳۱ تاریخ انتشار : ۱۴۰۳/۰۱/۱۴
شرکت حسابداری دلوییت اعلام کرد که پاندمی کووید۱۹ شرایط پرچالشی را برای بازارهای انرژی جهانی ایجاد کرده است و صنعت نفت شیل آمریکا با رکود بزرگی روبرو شده است.
کد خبر: ۹۸۶۳۷۳ تاریخ انتشار : ۱۳۹۹/۰۴/۰۴
یک مدیر نفتی آمریکایی گفت: فقط میدان نفتی میدلند در حوزه پرمیان آمریکا میتواند پس از سال 2025 به افزایش تولید خود ادامه دهد.
کد خبر: ۹۱۷۴۴۰ تاریخ انتشار : ۱۳۹۸/۰۵/۲۰
کد خبر: ۹۲۱۳۲۸ تاریخ انتشار : ۱۳۹۸/۰۵/۲۰
کد خبر: ۹۱۴۳۸۸ تاریخ انتشار : ۱۳۹۸/۰۵/۰۶
کاهش اخیر قیمت نفت در بازار جهانی باعث ایجاد موج جدید ورشکستگی شرکتهای نفت شیل آمریکایی شده است.
کد خبر: ۹۰۸۶۶۲ تاریخ انتشار : ۱۳۹۸/۰۴/۰۹
علیرغم روند افزایش قیمت نفت در بازار جهانی اما بسیاری از شرکتهای نفت شیل در آمریکا هم با مشکل عملیاتی روبرو شده و هم صدها نفر از کارمندان خود را اخراج کردند.
کد خبر: ۸۹۱۸۳۸ تاریخ انتشار : ۱۳۹۸/۰۱/۲۶
کد خبر: ۸۸۵۹۸۲ تاریخ انتشار : ۱۳۹۷/۱۲/۲۵
پیمانه اقتصادی؛
این پیمانه تیترهایی همچون رشد دوباره شاخص کل بورس، کاهش بهای سکه تمام طرح قدیم، اردوغان لیر را زمین زد/ لیر ترکیه سقوط کرد، روپیه هند باز هم سقوط کرد، حبس بازهای اوراق تسهیلات مسکن، قراضه بخشی از بازار سنگ آهن چین را میگیرد، تولید نفت شیل آمریکا رکورد زد و کاهش ۳۲ درصدی بارندگی در ایران را در بر دارد.
کد خبر: ۷۹۹۶۰۸ تاریخ انتشار : ۱۳۹۷/۰۲/۲۶
پیمانه اقتصادی؛
این پیمانه موضوعاتی همچون استارت 250 واحدی شاخص و عقب نشینی 116 ریالی دلار در شروع هفته، رشد بهای انواع سکه، چراغ سبز تحلیلگران به افزایش بهای طلا، بازار نفت در راه تثبیت قیمت، اعضای اوپک در پی قیمت نفت ٦٠ دلار هستند، برآورد رشد اقتصادی برای سال ۹۶، احتمال افزایش قیمت مرغ و مجوز تست خودروهای خودران برای اپل را در بر دارد.
کد خبر: ۶۸۵۱۳۵ تاریخ انتشار : ۱۳۹۶/۰۱/۲۶
پیمانه اقتصادی؛
این پیمانه موضوعاتی همچون سبزپوشی بورس با خودروهای بازار، عوامل اثرگذار بر بازار سهام در سال جاری، عقب نشیتی سکه تمام در آغاز هفته، ادامه روند صعودی بهای طلا، آیا ترمز افزایش قیمت نفت کشیده میشود؟، افزایش ۶ برابری واردات بنزین در سالهای اخیر، کاهش قیمت جهانی مواد غذایی، چین هم به فکر مسکن مهر افتاد و افزایش یا کاهش قیمت گاز در سال جاری را در بر دارد.
کد خبر: ۶۸۳۲۲۲ تاریخ انتشار : ۱۳۹۶/۰۱/۲۰
پیمانه اقتصادی؛
این پیمانه موضوعاتی همچون برزیل رقیبی جدید برای اوپک در بازار نفت، سکه در دورترین موعد تحویل بازار آتی، عیدی ۲۰۰ تومانی شیر به مصرف کننده، زمان بازگشایی سامانه سهام عدالت، صادرات 12 ماه گذشته ترکیه، آخرین وضعیت دامپینگ ایران در کمیسیون اروپا، بازرسی پلیس چند کشور از دفاتر کردیت سوییس و روی آوردن تویوتا به هوش مصنوعی برای خودروهای الکتریکی را در بر دارد.
کد خبر: ۶۸۱۲۳۲ تاریخ انتشار : ۱۳۹۶/۰۱/۱۴
کد خبر: ۶۶۸۵۸۶ تاریخ انتشار : ۱۳۹۵/۱۱/۳۰
پیمانه اقتصادی؛
این پیمانه موضوعاتی همچون نمودار فراز و فرود هفتگی بورس تهران، ثبات قیمتها در بازار داخلی طلا و سکه، طلا همچنان بالای 1200 دلار، کاهش درآمد گردشگری ترکیه، افزایش قیمت نفت با پایبندی جهانی به کاهش تولید، اطاعت توتال از آمریکا درباره تغییر قرارداد گازی با ایران، رشد ۴۰ درصدی صادرات نفت ایران به ژاپن، کم شدن ۸ میلیارد دلاری موجودی صندوق توسعه ملی و روند قطع یارانه ثروتمندان را در بر دارد.
کد خبر: ۶۶۳۳۰۵ تاریخ انتشار : ۱۳۹۵/۱۱/۱۶
خالد الفلیح، وزیر انرژی عربستان سعودی روز جمعه اعلام کرد که تولیدکنندگان عضو و غیر عضو سازمان کشور های صادر کننده نفت (اوپک)، در ماه ژانویه، روزانه ۱.۵ میلیون بشکه از تولید خود کاسته اند. میزان توافق شده میان تولیدکنندگان، کاهش ۱.۷ میلیون بشکه در روز است.
کد خبر: ۶۵۸۶۱۰ تاریخ انتشار : ۱۳۹۵/۱۱/۰۲
پیمانه اقتصادی؛
این پیمانه موضوعاتی همچون فراز و فرود شاخص بورس، کاهش قیمت سکه، میزان بدهی دولت به بخش خصوصی، شرایط جدید بازنشستگی بانوان، کشوری که پیشنهاد صادرات محصولات حلال به ایران میدهد، ادعای رویترز درباره صادرات میعانات گازی ایران به کره جنوبی، روابط روسیه با ترکیه هنوز عادی نیست، ارزان شدن زعفران، نظر مدیرعامل شرکت آب درباره صادرات هندوانه، خداحافظی با وام ۱۸ درصد؟ و سرما جایگاههای سی ان جی را تعطیل کرد، در بر دارد.
کد خبر: ۶۵۷۱۵۹ تاریخ انتشار : ۱۳۹۵/۱۰/۲۷